首页 >  地方  >  东阳   正文

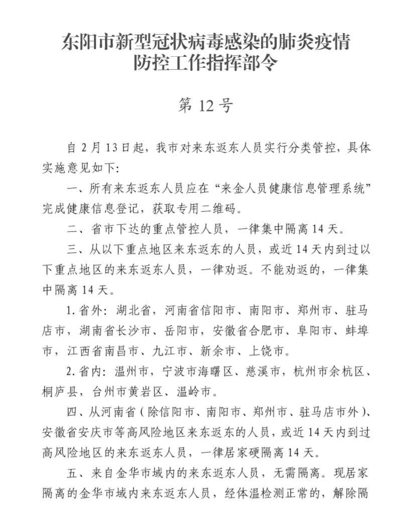
东阳疫情防控12号令:来东返东人员分类管控,是否需要隔离一目了然

2020-02-13 21:01:53

来源: 金华日报

作者:

金华新闻客户端2月13日消息


更多资讯请关注金彩云


版权和免责申明

凡注有"金华新闻网"或电头为"金华新闻网"的稿件,均为金华新闻网独家版权所有,未经许可不得转载或镜像;授权转载必须注明来源为"金华新闻网",并保留"金华新闻网"的电头。