2023-01-22 17:11:38
来源: 金彩云客户端

你有多久没出去旅游了?据说许多金华市民都想趁着这个春节假期,来一场“说走就走”的旅行!那么你想去哪里玩呢?有没有挑花眼?小编帮你整理了一些金华本地和省内景区的优惠信息。看完以后,自行安排!
金华本地的景区,有什么春节优惠?小编帮你打听了!

门票免费
即日起截至3月31日,金华双龙风景旅游区实行门票免费活动,各大景点等你来打卡的同时,景区内道观、寺庙皆有新春祈福祭祀活动,氛围感十足。

春节期间景区活动:
#智者寺#初一至十五(每日8点至16点)举行万佛忏-大法会
#黄大仙祖宫#除夕夜(晚饭后至凌晨1点左右)举行2023癸卯年迎新春祈福迎祥法会(灵官殿:求平安,正殿:求财求姻缘事业,三清宫:求消灾辟邪祈福)
#金华观#除夕夜(晚上11点30分开始)敲钟祈福; 挂红丝带许愿
#赤松宫#除夕至正月十六(晚上11点至凌晨1点)集福活动:上香、进供品;许愿活动:诚心定气、三礼九叩; 敲钟祈福:三声钟响、厌秽速开;新春好彩头:赠送鸡蛋、馒头等
鹿女湖水上乐园【皮划艇享受7.5折优惠活动】
不落水的皮划艇,让你轻松拿捏。摇曳在波光粼粼的湖面上,和家人朋友在水上度过一段悠闲时光。水上运动中,休闲皮划艇是属于相对安全的运动,而鹿女湖有专业规范的皮划艇俱乐部,让你轻松畅玩。

双龙游乐园【29.9享原价95元四项目(卡丁车除外)▪ 88元享原价188元四项目(卡丁车除外】
坐上海盗船,感受疾风在耳边咆哮,乘风破浪,体验俯冲向下的失重感。
大朋友小朋友都喜欢的机动游戏,在这里大胆施展车技,无限“飙车”碰!碰!碰!
超超超大的卡丁车场,放开刹车、踩上油门、握紧方向盘出发。
每个小公主心底都有个童话梦吧!仿佛只要坐上木马,心愿就会被实现。
彩虹滑道七彩颜色,不管是白天还是夜幕降临,就像漫步在彩虹之上。

双龙宾馆【1980元限时抢购园景房连住五晚套餐,地暖空调开放,养生特色菜品可供选择。▪ 新春菜单:特推出2000元/桌/10人,3000元/桌/10人菜单。▪ 携程日历房:携程推出多款房型优惠套餐(包含下午茶)。▪ 下午茶套餐:199元双人下午茶套餐/299元三人包含中式点心,西式点心,咖啡或茶,水果拼盘。】
始建于1959年,重修之后,外观上基本没有改动,复古国潮风十足,酒店内部设施现代化,室内有地暖和除湿机哦。


兰湖旅游度假区
地址:浙江省兰溪市兰湖旅游度假区
免费公告:从2023年1月1日起(如遇重大活动等特殊情况以当时公告为准),兰湖旅游度假区将对全国游客实行门票免费政策。
天下江南景区
地址:浙江省金华市兰溪市云山路古城书画斋西侧。
免费公告:金华地区市民身份证免费
浦江县半价优惠景区
仙华山
活动时间:2023年1月1日-2月5日
公告:在浦江工作的外来员工(新浦江人)凭本人有效证件(工作证、暂住证等能证明在浦江工作的相关证件)可享受半价优惠。
江南第一家
活动时间:2023年1月1日-2月5日
公告:在浦江工作的外来员工(新浦江人)凭本人有效证件(工作证、暂住证等能证明在浦江工作的相关证件)可享受半价优惠。
神丽峡
活动时间:2023年1月1日-2月5日
公告:在浦江工作的外来员工(新浦江人)凭本人有效证件(工作证、暂住证等能证明在浦江工作的相关证件)可享受半价优惠。

这么多优惠信息
小编整理成了表格
全在这里啦!
拿走不谢!
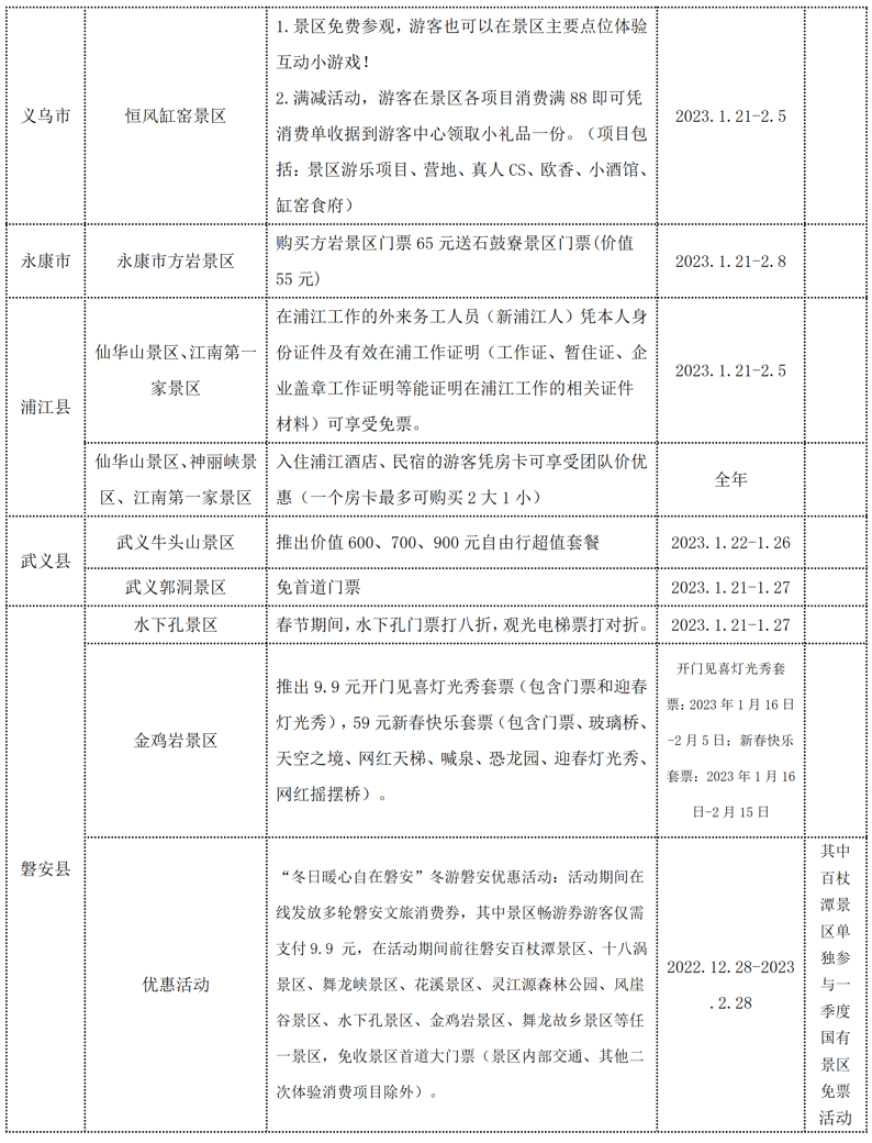
金华一季度免费景区名单

(点击图片查看大图)
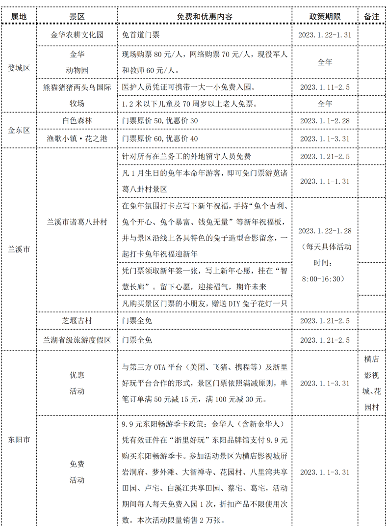
金华其他景区新春优惠政策


(点击图片查看大图)
金华的景区玩遍了?没事,省内还有许多景点!都在这里↓
TRAVEL
2023年元旦(1月1日)起
杭州国有和部分非国有A级景区
实行首道门票免费游
包括西湖景区、西溪湿地、
良渚遗址公园、千岛湖、大明山、
天目山、黄公望隐居地、瑶琳仙境、
七里扬帆等41个景区景点
持续时间一直到3月底

温州全市国有景区(含部分民营)
实施春节假期(至2月5日止)
首道门票免费
对全国游客优惠措施
↓↓↓
雁荡山
鹿城区

瓯海区

洞头区

乐清市

瑞安市

永嘉县

文成县

平阳县

泰顺县

苍南县

2023年第一季度
对全国游客优惠景区名单

湖州市文化广电旅游局于
2023年1月1日—3月31日
开展“相约星期五、免费游湖州”
文旅惠民活动
每周五
全市27家4A级及以上景区
向游客免费开放
本次活动具体包括这些景区
↓↓↓

绍兴文旅出行福利来袭
绍兴市柯桥区
旅游发展集团有限公司下属景点
面向全国游客实行首道门票免费游
游客凭身份证(港澳台地区凭相关证件)
实名制提前预约参观
活动时间为2023年第一季度
↓↓↓
/ 柯岩风景区 /浓缩了绍兴2500年历史的所有精华,在柯岩景区,不论是赏“天下第一石”,还是泛舟鉴湖,又或是穿越到鲁迅笔下的鲁镇……这里有着最原汁原味的江南水乡风情,让人回味无穷!

/ 会稽山兜率天景区 /
会稽山兜率天景区位于国家级历史文化名山——会稽山脉的西端,东望海天佛国普陀山,南毗书法圣地兰亭,西临杭州市区,北靠钱塘江。自下而上分为大香林、龙华寺、兜率天宫三境:第一境大香林。春赏樱花、夏约葵花、秋沐桂花、冬恋梅花。四时四季,花开不败,山清水秀,人杰地灵。第二境龙华寺。龙华寺依山而建,层层叠叠,雕梁画栋,气势恢宏,是目前国内单体最大的皇家风格佛教寺院。第三境兜率天宫。与龙华寺一水相隔,依据弥勒三经规划的兜率天宫由七重宝垣、兜率天内院、紫金莲花三部分组成。
2022年12月1日到2023年2月28日
舟山市市民凭身份证或电子社保卡
可享受普陀山等全市22个景点
0元游优惠政策
具体优惠政策如下↓↓↓

台州市13个A级景区
1月1日--3月31日
向全国游客免费开放
↓↓↓
台州府城文化旅游区
台州府城文化旅游区总面积3.12平方公里,包含了紫阳街、东湖、台州府城墙等旅游景点。
台州府城墙,又称“江南长城”,全长6000余米,现存4730米,东起揽胜门,沿北固山山脊逶迤至烟霞阁,在山岩陡峭间直抵灵江东岸,延伸至巾山西麓,依山就势,俯视大江。
“杭州有西湖,台州有东湖,东湖之胜,小西湖也。”东湖公园,清朝时曾是台州园林之首,前湖、湖心、后湖三大园区,总占地约280亩。倏忽百年,依然清晰可见属于江南最美园林的婀娜风情。
台州府城文化旅游区免票区域:台州府城墙、东湖景区
灵湖景区
灵湖景区位于临海市城市新区,是牛头山省级旅游度假区的重要组成部分,面积达4.7平方公里,水面达1.2平方公里。有西台帆影、西洋揽胜、灵江锁钥、临湖邀月、柳堤春晓、龙盘樱海、湖心琼岛、曹家水肆、湖畔留踪等“九大核心景点”,环湖四周大量乔灌草疏落有致、大小不同的空间,辅之以亭、台、楼、阁、廊、榭、桥等传统建筑,是现代休闲度假旅游的首选地。
江南大峡谷景区
江南大峡谷是临海市尤溪镇最受欢迎的景区,拥有江南欢乐谷、情人谷、漂流等多处景点。漂流区位于大峡谷中段,从起漂点到终点的路程是3.6公里,上下游水位落差达138米,单个冲滩最大落差达10米,被誉为“华东军事第一漂”。
黄石坦景区
黄石坦村坐落于临海市括苍镇,相传这里最早的大溪石皆成黄色,且有黄石公在此地得道飞升,所以黄石坦之名就由此开始。村中石屋,是黄石坦最独特的标签,也是一道亮丽的风景线。黄石坦石屋建筑外墙多由当地石材砌筑而成,内部为木结构,形成了极具特色的传统建筑群落和乡村风貌。
安基山景区
安基山位于临海市白水洋镇,海拔880多米,是白水洋镇内的第二高峰。山腰山坳处村庄可不少,还有层叠纵横的梯田,田园如画。安基山原本只是临海众多高山中的一座,得益于旅游的建设发展,逐渐成为一处热门景点。从山腰到山顶,安基山处处好风光。
除此之外,牛头山景区、浙东休闲家具城、下涨、丁公园、岭根、延恩、国华珠算博物馆、黄土岭等其余8个A级景区也在2023年一季度向全国游客免费开放。
更多资讯请关注金彩云
凡注有"金华新闻网"或电头为"金华新闻网"的稿件,均为金华新闻网独家版权所有,未经许可不得转载或镜像;授权转载必须注明来源为"金华新闻网",并保留"金华新闻网"的电头。